Adem谩s de los m贸dulos abordados en el art铆culo anterior, como Cat谩logo, Precios, Promociones y Log铆stica, la plataforma VTEX cuenta con otros m贸dulos necesarios para el funcionamiento de la tienda. Este art铆culo presenta una visi贸n general y las principales configuraciones de los siguientes m贸dulos:
Pagos
El m贸dulo Pagos de VTEX se encarga de coordinar todas las operaciones financieras que se realizan en una tienda. Configur谩ndolo, puedes especificar qu茅 proveedores, medios y condiciones de pago se ofrecer谩n a los clientes en el checkout, adem谩s de revisar la informaci贸n sobre las transacciones de pago realizadas para cada pedido.
Antes de comenzar en Pagos
Para procesar y recibir los pagos de las compras realizadas en una tienda VTEX, es necesario contratar los servicios de uno o m谩s proveedores de pago. Este contrato se realiza directamente entre el retailer y el proveedor respectivo, sin intervenci贸n ni participaci贸n de VTEX. Accede a la Lista de proveedores de pago para consultar la disponibilidad de proveedores en VTEX en cada pa铆s.
Recomendamos integrar m谩s de un proveedor de pago en tu tienda para proporcionar una experiencia 贸ptima al cliente al ofrecer diversos medios y condiciones de pago. Esto permite operar con diferentes tarifas y costos, mejorando el desempe帽o del negocio.
Los ajustes de pago descritos en esta serie pueden realizarse en cualquier momento durante el proceso de onboarding. No obstante, para que la tienda pueda realizar cualquier tipo de transacci贸n relacionada con pagos, es necesario que previamente se hayan configurado los m贸dulos Cat谩logo, Precios y Log铆stica.
C贸mo funciona Pagos
La siguiente tabla muestra los principales agentes y t茅rminos utilizados en el contexto de este m贸dulo:
| T茅rmino | Descripci贸n |
|---|---|
| Gateway | Sistema responsable de procesar la informaci贸n de pago de una compra en el checkout. |
| Adquirente | Empresa que procesa pagos con tarjeta de cr茅dito y d茅bito. |
| Subadquirente | Empresa que procesa pagos y act煤a como intermediaria entre adquirentes, proveedores antifraude y retailers. |
| Red de la tarjeta | Empresa responsable de definir las reglas de negocio aplicadas a las tarjetas de cr茅dito y d茅bito. |
| Emisor de la tarjeta | Instituci贸n financiera responsable de autorizar un medio de pago, como tarjeta de cr茅dito o d茅bito. |
| Proveedor de pago | Empresa que ofrece soporte para transacciones electr贸nicas en distintos medios de pago. |
| Proveedor de antifraude | Empresa responsable de realizar an谩lisis de riesgos en las operaciones con tarjetas de cr茅dito y d茅bito. |
| Payment Provider Protocol | Protocolo de comunicaci贸n de un proveedor de pago empleado para la transmisi贸n de datos relacionados con el pago. Para m谩s informaci贸n sobre la integraci贸n de proveedores de pago en VTEX, consulta Payment Provider Protocol. |
| Medios de pago | M茅todos utilizados por el cliente para pagar una compra, como tarjetas de cr茅dito, d茅bito o carteras digitales. |
| Condiciones de pago | Reglas establecidas para un determinado medio de pago, por ejemplo, n煤mero m谩ximo de cuotas permitidas e intereses aplicados. |
Flujos de pago y transacciones
Cuando se finaliza una compra en VTEX, se crea una nueva transacci贸n y se inicia el flujo de pago. El siguiente ejemplo muestra el flujo de pago para una compra realizada con tarjeta de cr茅dito:
A medida que la informaci贸n se transmite entre los agentes encargados de procesar los datos, el status de la transacci贸n del pago se actualiza para indicar en qu茅 etapa del flujo se encuentran los recursos. Para ilustrar el flujo de pago con tarjeta de cr茅dito, tenemos el siguiente ejemplo de status de la transacci贸n:
Consulta m谩s informaci贸n sobre cada paso en el art铆culo Flujo de la transacci贸n en Pagos. Para acceder a m谩s informaci贸n sobre transacciones en el Admin VTEX, consulta el art铆culo Ver detalles de la transacci贸n.
Configurar pagos en la tienda
Tras establecer el contrato con un proveedor de pago, debes configurarlo y definir los medios y condiciones de pago que estar谩n disponibles en el checkout de la tienda.
Activar un proveedor de pago
Es necesario activar los proveedores de pago en la tienda a fin de permitir la transmisi贸n y recepci贸n de la informaci贸n esencial para completar las transacciones de pago. Para activar cada proveedor deben seguirse los pasos a continuaci贸n:
- Accede a la Lista de proveedores de pago por pa铆s.
- Selecciona el proveedor deseado haciendo clic en el respectivo link en la tabla.
- En el Admin VTEX, configura el proveedor seg煤n las instrucciones descritas en el art铆culo de configuraci贸n.
Tambi茅n se puede acceder a los art铆culos de configuraci贸n de proveedores escribiendo el nombre del proveedor deseado en la barra de b煤squeda del Help Center.
Definir medios y condiciones de pago
Tras habilitar el proveedor de pago, debes configurar los medios y condiciones de pago que dicho proveedor procesar谩. Sigue los pasos a continuaci贸n para realizar este procedimiento:
- En el Admin VTEX, accede a Configuraci贸n de la tienda > Pagos > Configuraci贸n, o ingresa Configuraci贸n en la barra de b煤squeda en la parte superior de la p谩gina.
- En la pesta帽a Condiciones de pago, haz clic en el bot贸n +.
- Haz clic en el nombre del medio de pago que desees.
- Si lo deseas, puedes cambiar el nombre del medio de pago en el campo Nombre de la condici贸n.
- Activa la opci贸n Status.
- En Procesar con proveedor selecciona el nombre del proveedor de pago.
- Si deseas utilizar un sistema antifraude, selecciona la opci贸n Utilizar antifraude. M谩s informaci贸n en Configurar un proveedor antifraude (opcional).
- Si el medio de pago elegido permite definir pagos en cuotas, selecciona la opci贸n En cuotas en 驴Al contado o en cuotas?, e ingresa la informaci贸n deseada. M谩s informaci贸n en Configurar condiciones de pago.
- Si lo deseas, tambi茅n puedes configurar condiciones de pago especiales. M谩s informaci贸n en Agregar condiciones especiales de pago.
- Haz clic en
Guardar.
Ajustes opcionales en Pagos
Tambi茅n puedes realizar los siguientes ajustes de pago opcionales seg煤n el perfil operacional de la tienda:
- Agregar condiciones especiales de pago
- Configurar medios de pago personalizados
- Configurar proveedor antifraude
- Crear tarjetas de regalo
- Activar carteras digitales
- Customer Credit.
Agregar condiciones especiales de pago
Las condiciones especiales de pago permiten definir reglas espec铆ficas para un determinado medio de pago, como fecha de vencimiento, emisor de la tarjeta, pol铆tica comercial, condici贸n comercial y el nombre de la cuenta.
Para obtener m谩s detalles sobre cada tipo de condici贸n especial de pago, consulta el art铆culo Configurar condiciones especiales de pago.
Configurar medios de pago personalizados
En VTEX se pueden configurar los siguientes medios de pago personalizados:
-
Pagar茅s: compromiso de pago entre el retailer y el cliente sobre el valor de una compra. Para autorizar la transacci贸n de compra se requiere la aprobaci贸n manual del retailer. M谩s informaci贸n en Configurar pagos con pagar茅s.
-
Tarjetas de tienda (red propia): tarjeta de cr茅dito o d茅bito emitida en asociaci贸n entre una empresa y una red de tarjetas (Visa, Mastercard, entre otras). Solo puede utilizarse para compras en establecimientos que formen parte de la red del emisor de la tarjeta. M谩s informaci贸n en Configurar pagos con private label (red propia).
-
Tarjetas de tienda (cobranded): tarjeta de cr茅dito o d茅bito de marca propia, emitida para uso exclusivo en compras realizadas en la empresa emisora de la tarjeta. M谩s informaci贸n en Configurar pagos con tarjeta de tienda (cobranded).
Configurar proveedor antifraude
Tambi茅n pueden configurarse proveedores antifraude en la tienda para analizar los pagos con tarjeta de cr茅dito y d茅bito, siempre que exista un contrato entre el retailer y el proveedor. Su uso es recomendable, pero opcional.
Para consultar los proveedores antifraude actualmente integrados en VTEX, escribe el nombre del proveedor deseado en la barra de b煤squeda del Help Center o accede al Admin VTEX, tal y como se describe en el art铆culo Configurar el antifraude.
Crear tarjetas de regalo
Las tarjetas de regalo, tambi茅n conocidas como gift cards o vouchers, pueden utilizarse en las tiendas VTEX como medio de pago o programa de fidelidad.
VTEX cuenta con su propio proveedor de tarjetas de regalo, lo que posibilita la creaci贸n y gesti贸n de estas tarjetas mediante el Admin VTEX o la API de Gift Card. Consulta m谩s informaci贸n sobre las caracter铆sticas de creaci贸n de los dos m茅todos en GiftCard API.
Adem谩s, tambi茅n es posible ofrecer tarjetas de regalo de proveedores externos a trav茅s de la API de GiftCard Hub. Para utilizar un proveedor externo de tarjetas de regalo es necesario contar con un contrato establecido con dicho proveedor y verificar que ya est茅 integrado en VTEX. M谩s informaci贸n en los art铆culos Configurar tarjeta de regalo y Gift Card system architecture.
Activar carteras digitales
Las carteras digitales proporcionan entornos seguros para almacenar de manera encriptada los datos bancarios y de tarjetas de cr茅dito, a los cuales los clientes pueden acceder al realizar una compra. La seguridad de este medio de pago reside en la eliminaci贸n de la necesidad de completar todos los datos en el checkout en cada compra. Solo se requiere la autenticaci贸n en el propio entorno de la cartera digital.
En VTEX, se pueden ofrecer carteras digitales nativas, como Google Pay, o integradas, como Apple Pay, Samsung Pay y PayPal. M谩s informaci贸n en Cartera digital (ewallet).
Customer Credit
Customer Credit es la soluci贸n de VTEX que posibilita la oferta de cr茅dito a clientes espec铆ficos, brind谩ndoles la opci贸n de pagar sus compras en un periodo de tiempo m谩s extenso. Esta aplicaci贸n proporciona acceso a la gesti贸n de clientes, la configuraci贸n de plazos y cuotas, definici贸n de cr茅dito y seguimiento del status de las facturas emitidas, entre otras funcionalidades.
Para m谩s informaci贸n, consulta Customer Credit - Visi贸n general y Customer Credit - C贸mo empezar.
Pedidos
Cuando el cliente finaliza la compra se genera un pedido en VTEX. Los pedidos pueden gestionarse a trav茅s del Admin VTEX, en Pedidos > Todos los pedidos, accediendo a una p谩gina de detalles de la compra, o a trav茅s de API. En la gu铆a Orders los desarrolladores pueden consultar una visi贸n general de contenido sobre Orders API.
Antes de comenzar en Pedidos
Para que la tienda pueda gestionar los pedidos recibidos la plataforma VTEX no requiere configuraciones obligatorias, y ofrece varias configuraciones opcionales que pueden resultar estrat茅gicas para diferentes modelos de negocio.
Sin embargo, para que el cliente pueda realizar una compra y generar un pedido, la tienda necesita tener productos registrados y con precio, ofrecer medios de pago y garantizar el env铆o del pedido. Esto implica que deben realizarse ajustes en los siguientes m贸dulos:
Integraci贸n de pedidos
Es habitual que las tiendas deseen integrar sus pedidos a sistemas como ERP (Enterprise Resource Planning) y WMS (Warehouse Management System). La implementaci贸n del backend permite a la tienda automatizar algunas acciones en el procesamiento de pedidos, como:
- Recibir notificaciones del progreso de los pedidos y su status en el flujo de pedidos.
- Obtener informaci贸n sobre los pedidos que deben ser alistados y empacados.
- Enviar la factura a la plataforma VTEX, que la remitir谩 al cliente.
- Realizar cambios de 铆tems en el pedido.
Existen dos formas diferentes de monitorear los cambios de status de los pedidos, el feed o el hook. Consulta m谩s informaci贸n sobre integraci贸n de pedidos en el art铆culo Integraciones de backend.
Gestionar pedidos
En el Admin VTEX, en Pedidos > Todos los pedidos, pueden realizarse las siguientes acciones:
- Ver una lista de todos los pedidos de la tienda.
- Acceder a la informaci贸n de compra en la p谩gina de detalles haciendo clic en el pedido.
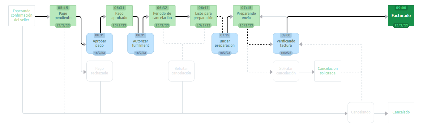
En la p谩gina de detalles del pedido, tambi茅n puede monitorearse la informaci贸n del flujo del pedido. La imagen siguiente ilustra un ejemplo del flujo cuando la tienda act煤a simult谩neamente como marketplace y seller:

Para ubicar el registro de una compra en el Admin VTEX, adem谩s de poder filtrar pedidos en la p谩gina Todos los pedidos, existe la opci贸n de buscar a trav茅s de la barra de b煤squeda global, presente en todas las p谩ginas del Admin VTEX. Para realizar la b煤squeda solo hay que seleccionar la opci贸n Pedidos en la esquina derecha de la barra de b煤squeda y utilizar cualquiera de los siguientes valores:
- ID del pedido
- Nombre del cliente
- Email del cliente
- Documento del cliente
Solo se puede acceder a la informaci贸n de los pedidos creados en los dos 煤ltimos a帽os. Este mismo periodo es aplicable para que los clientes accedan a sus pedidos a trav茅s de Mi cuenta.
VTEX proporciona dos funcionalidades importantes para que los clientes de la tienda puedan hacer un seguimiento de sus pedidos: emails transaccionales y el espacio de los clientes denominado Mi Cuenta.
Emails transaccionales
VTEX ofrece de forma nativa el env铆o de emails transaccionales, para que la tienda pueda enviar emails autom谩ticos al cliente inform谩ndole de las actualizaciones del pedido. En resumen, a medida que el pedido avanza en el flujo de procesamiento, el cliente puede recibir notificaciones por email, lo que le permite realizar un seguimiento de eventos como la aprobaci贸n del pago y el env铆o del pedido.
La plataforma ofrece una serie de plantillas de emails transaccionales, pero tambi茅n se puede personalizar la comunicaci贸n. La siguiente lista ofrece la informaci贸n principal sobre estas configuraciones opcionales, que son independientes entre s铆:
- Alias: email alternativo generado autom谩ticamente por la plataforma VTEX para enmascarar el email del cliente en los emails transaccionales de la tienda. Este tipo de m谩scara de la conversaci贸n representa una mayor protecci贸n para los datos del cliente, ya que el email alternativo se crea de forma que no sea legible por sistemas externos.
- Availability Notify o Av铆same: configuraci贸n del bot贸n Av铆same en la p谩gina de producto visto por el cliente en el sitio web de la tienda. El bot贸n se hace visible cuando un producto no est谩 disponible, permitiendo al cliente ingresar su email en el campo correspondiente para recibir una notificaci贸n cuando el producto vuelva a estar disponible para su compra.
Funcionalidad Mi cuenta
Mi cuenta es la soluci贸n que garantiza a los clientes de la tienda autonom铆a en el seguimiento de sus pedidos y en la actualizaci贸n de sus datos personales. Es un entorno exclusivo para cada cliente, al que se accede mediante nombre de usuario y contrase帽a.
Una de las ventajas de Mi cuenta es que la funcionalidad hace que la comunicaci贸n entre el cliente y la tienda sea m谩s directa, adem谩s de permitir al cliente realizar acciones como pedir nuevamente o cancelar el pedido. Una comunicaci贸n m谩s eficaz tiende a reducir la necesidad de atenci贸n al cliente, lo que a su vez supone un ahorro de costos para la tienda.
Ajustes opcionales en Pedidos
La siguiente tabla muestra algunos ajustes adicionales para el m贸dulo Pedidos:
| Funcionalidad | Descripci贸n |
|---|---|
| Suscripciones | Suscripciones es un programador autom谩tico de pedidos para facilitar a los clientes de la tienda la realizaci贸n de compras recurrentes. El cliente indica los 铆tems que desea comprar y la frecuencia con que deben realizarse pedidos autom谩ticos. Configurar Suscripciones es especialmente interesante para modelos de negocio como supermercados y tiendas de productos para mascotas, donde los clientes consumen los mismos productos de forma habitual. |
| Televentas | La soluci贸n de televentas permite al equipo de atenci贸n al cliente de la tienda una mayor autonom铆a para prestar servicio a los clientes. Al configurar las funcionalidades de televentas se habilita a los operadores de la tienda para realizar tareas como: - Comprar en nombre de un cliente. - Ajustar manualmente el precio de los 铆tems de un carrito. - Modificar pedidos existentes. - Gestionar la informaci贸n del perfil de un cliente en Mi cuenta. |
| Divergencia de precios | En las estrategias de marketplace de la tienda en el ecosistema VTEX, puede darse el caso de que el precio fijado por el seller sea diferente del precio ofrecido por el marketplace. Las promociones existentes en el marketplace, por ejemplo, pueden tener un impacto en el precio que el seller fij贸 para la venta de su producto. Para evitar errores en el procesamiento de los pedidos, el seller VTEX puede configurar reglas de divergencia de precios y establecer par谩metros para autorizar autom谩ticamente los pedidos con esta diferencia de precio entre seller y marketplace. Al crear reglas autom谩ticas para aprobar o rechazar pedidos con divergencias de precios, la tienda evita tener que procesar manualmente cada 铆tem, logrando as铆 una operaci贸n m谩s eficiente. |
M谩s informaci贸n en Configuraciones generales de los pedidos.
Checkout
El checkout es la etapa final en el proceso de compras online y contribuye de manera significativa para una buena tasa de conversi贸n de ventas. En el contexto de la plataforma VTEX, el m贸dulo Checkout desempe帽a algunas funciones esenciales:
- Informar sobre el precio y la disponibilidad de los productos en la vitrina.
- Agregar 铆tems y procesar el carrito.
- Completar el proceso de finalizaci贸n de compra.
Antes de comenzar en Checkout
Para garantizar el correcto funcionamiento del checkout, los siguientes m贸dulos deben ser debidamente configurados en la tienda: Cat谩logo, Log铆stica, Precios, Promociones, Pagos y Pedidos.

Este intercambio de informaci贸n permite procesar datos sobre disponibilidad, precios, promociones aplicables, m茅todos de env铆o y medios de pago.
Personalizar el checkout de la tienda
Las personalizaciones que se describen a continuaci贸n son opcionales y tienen por objeto mejorar el desempe帽o del checkout. Antes de proceder con la configuraci贸n, se sugiere realizar un an谩lisis para identificar los m贸dulos aplicables al perfil operacional de la tienda.
- Optimizaci贸n de opciones de entrega en el checkout
- Carrito abandonado
- Modificar el precio de un 铆tem en el carrito
- Valor m铆nimo por pedido y cantidad m谩xima de 铆tems por SKU
- Geolocalizaci贸n en el checkout
- Checkout UI Custom app
Optimizaci贸n de opciones de entrega en el checkout
Una soluci贸n que permite activar una combinaci贸n de informaci贸n registrada para mostrar al cliente la opci贸n m谩s r谩pida y barata del env铆o de los productos seleccionados en el carrito. Las opciones alternativas (aquellas de mayor costo o con un tiempo de env铆o m谩s prolongado) no se visualizan en el checkout, proporcionando as铆 una mejor experiencia para el cliente.
M谩s informaci贸n en Optimizaci贸n de opciones de entrega en el checkout.
Carrito abandonado
Funcionalidad que permite enviar emails a los clientes como recordatorio de un carrito que crearon previamente, pero no se complet贸 la compra.
Configurar el carrito abandonado durante el onboarding permite que todos los carritos que se creen se env铆en nuevamente al cliente, brind谩ndole la oportunidad de evaluarlos y completar la compra.
M谩s informaci贸n en Configurar carrito abandonado.
Modificar el precio de un 铆tem en el carrito
En la plataforma VTEX, las tiendas tienen la opci贸n de ajustar manualmente el precio de un 铆tem (SKU) en el carrito de checkout. Esta funcionalidad puede utilizarse para aplicar descuentos especiales, corregir errores de precios, crear ofertas personalizadas, resolver reclamaciones relacionadas con precios o ajustar el costo de env铆o.
Solo usuarios con roles y permisos debidamente registrados en el VTEX Admin pueden realizar este cambio.
M谩s informaci贸n en Cambiar el precio de un 铆tem en el carrito de compras.
Valor m铆nimo por pedido y cantidad m谩xima de 铆tems por SKU
En las operaciones de ecommerce, los costos log铆sticos asociados al env铆o de los productos desempe帽an un papel importante en el mantenimiento de la competitividad. Estos costes se ven afectados por el valor total del carrito y la cantidad de unidades del mismo SKU que dicho carrito contiene.
La implementaci贸n de un valor m铆nimo del pedido puede mejorar la eficiencia de los sellers que realizan entregas por lotes, evitando pedidos de poco valor o con pocos 铆tems, que pueden resultar econ贸micamente inviables.
M谩s informaci贸n en C贸mo configurar el valor m铆nimo por pedido y la cantidad m谩xima de 铆tems por SKU.
Geolocalizaci贸n en el checkout
La soluci贸n de geolocalizaci贸n permite a los clientes utilizar Google Maps en la pantalla del checkout de la tienda para definir una ubicaci贸n de entrega, en lugar de utilizar el c贸digo postal de la direcci贸n. Una vez indicado el punto de entrega, se mostrar谩 el valor del env铆o del pedido seg煤n el valor introducido por el retailer para entregas en la regi贸n seleccionada en el mapa (pol铆gonos de coordenadas).
Adem谩s de calcular autom谩ticamente el costo del env铆o, si la tienda ofrece la opci贸n de recogida en tienda, la geolocalizaci贸n puede ayudar a los clientes a encontrar la tienda m谩s cercana en funci贸n de su ubicaci贸n actual.
M谩s informaci贸n en Configurar geolocalizaci贸n en el checkout.
Checkout UI Custom app
Esta aplicaci贸n permite aplicar diferentes personalizaciones visuales a la pantalla del checkout de la tienda.
M谩s informaci贸n en Checkout UI Custom.